This website requires JavaScript.
Explore
Help
Sign In
dbrun
/
ATTiny13_Quick_Charge_2.0
Watch
1
Star
0
Fork
0
You've already forked ATTiny13_Quick_Charge_2.0
mirror of
https://github.com/dustinbrun/ATTiny13_Quick_Charge_2.0.git
synced
2025-12-30 01:03:23 +01:00
Code
Issues
Projects
Releases
Wiki
Activity
Files
ce473057599a9243b042b7cc6521891998f07eb9
ATTiny13_Quick_Charge_2.0
/
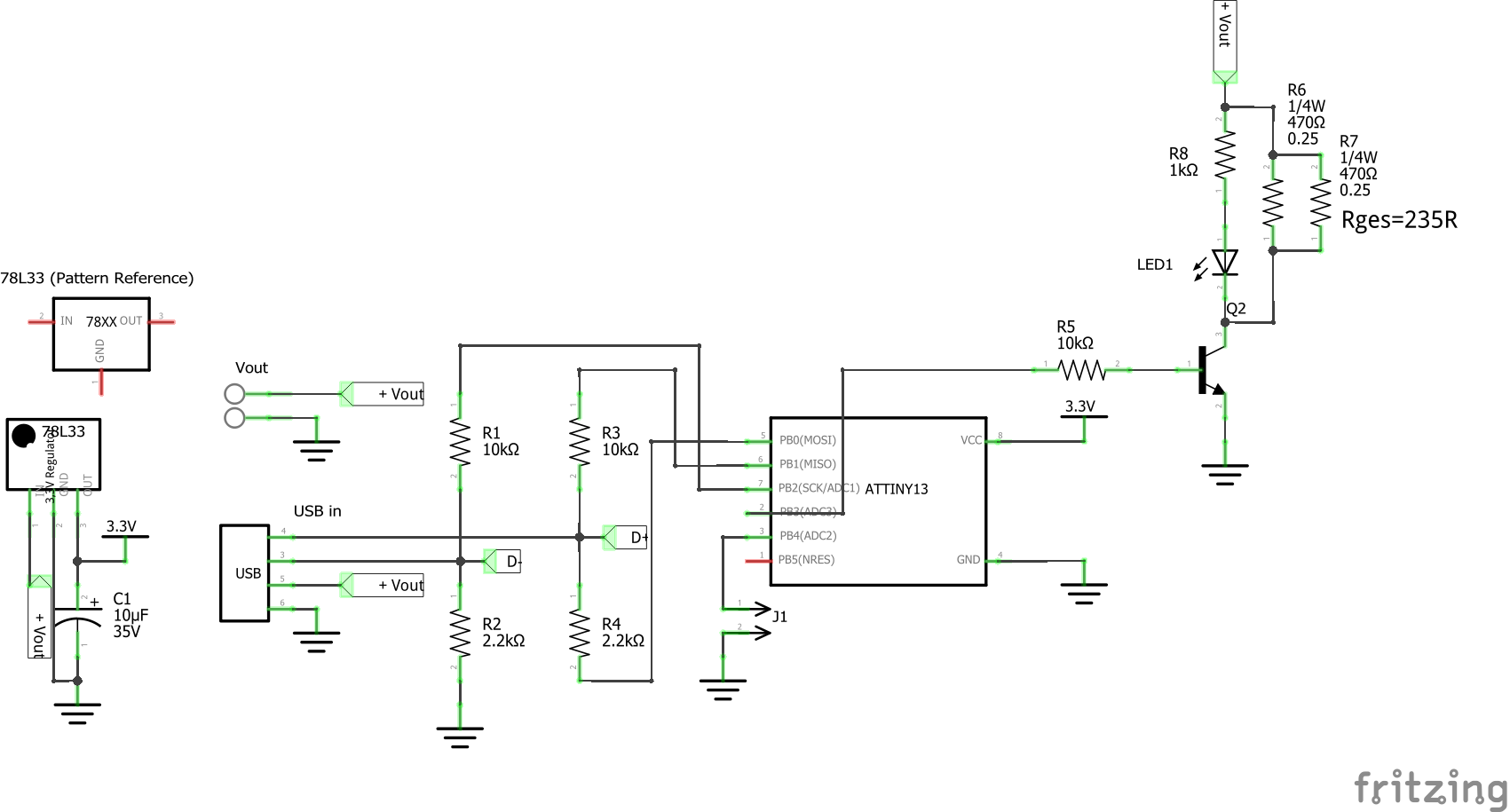
QC2_adapter_board_ATTiny_Schaltplan.png
Dustin Brunner
ce47305759
Version 1
2022-06-11 15:59:08 +02:00
121 KiB
1701x915px
Raw
History