This website requires JavaScript.
Explore
Help
Sign In
dbrun
/
Binaeruhr-Arduino
Watch
1
Star
0
Fork
0
You've already forked Binaeruhr-Arduino
mirror of
https://github.com/dustinbrun/Binaeruhr-Arduino.git
synced
2025-12-30 06:03:23 +01:00
Code
Issues
Projects
Releases
Wiki
Activity
Files
ef7328c0f1090d4e081da2e7a8723788a364784e
Binaeruhr-Arduino
/
pictures
/
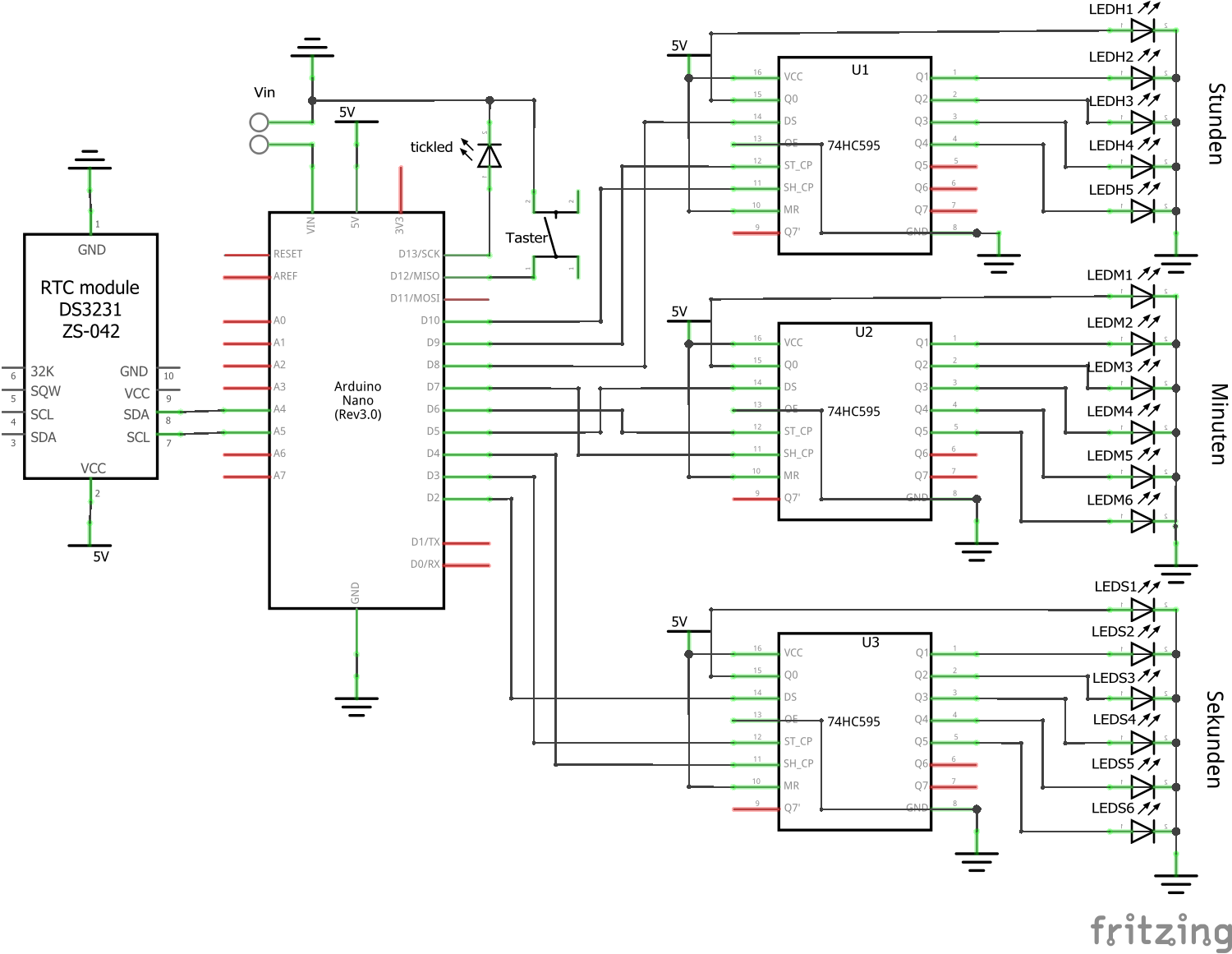
Binaeruhr_Schaltplan.png
Dustin Brunner
ef7328c0f1
Upload 1
2021-08-28 09:36:25 +02:00
176 KiB
1500x1161px
Raw
History