This website requires JavaScript.
Explore
Help
Sign In
dbrun
/
Wetterstation
Watch
1
Star
0
Fork
0
You've already forked Wetterstation
mirror of
https://github.com/dustinbrun/Wetterstation.git
synced
2025-12-30 00:13:22 +01:00
Code
Issues
Projects
Releases
Wiki
Activity
Files
5c319a26a1bcf98dec6302716f16fb0dda4916b4
Wetterstation
/
ESP8266
/
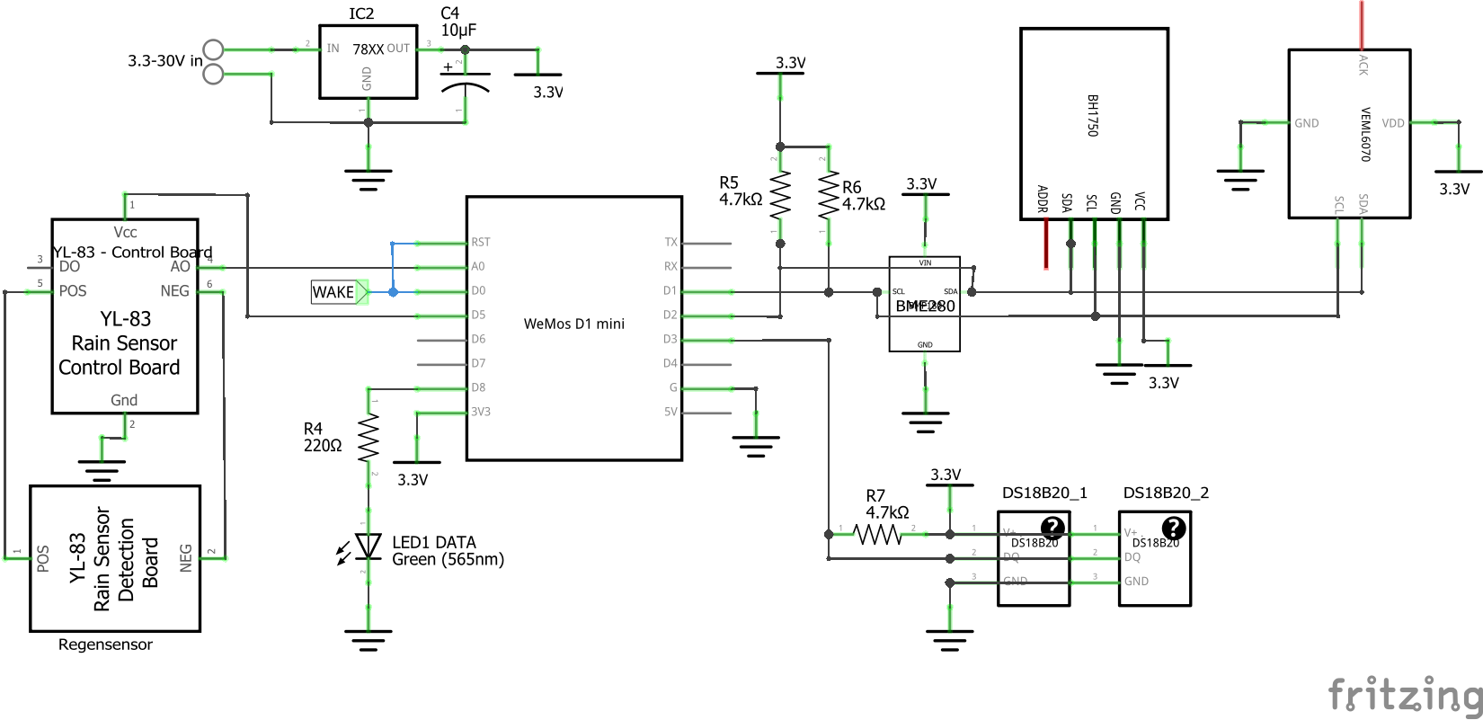
Wetterstation_Schaltplan.png
Dustin Brunner
5c319a26a1
Teil 3
2022-03-18 14:12:51 +01:00
137 KiB
1650x801px
Raw
History